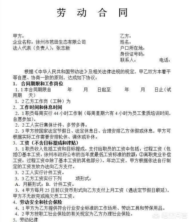
公司套路签了电子合同并没有告知,现在离职反而要求必须提前一个月告知,该怎么办?
全部 1013
公司套路签了电子合同并没有告知,现在离职反而要求必须提前一个月告知,该怎么办?
-
谢邀!其实这件事情合规也好,不合规也罢。你做为一个受众群体,只能做到心中有数就行了,而且吃一堑长一智了。向你这样不懂自我防范保护的入职,是要吃一点亏来教育一下。试问你入职的时候为什么不要求签署正规书面合同?当你万一出现问题,需要维权你的证据和依据在哪里?是不是有冤无处诉。所以无论到哪里工作,一定要签署劳务合同,这是最基本的个人权益保障,而且无论是赏还是罚内容都要详尽,以防工作过程中发生不必要争议。


2018-08-20 07:48:21 -
直接回答你吧,这是大事情。你直接找他委婉的套路,慢慢和他膜,让他说清楚如今的局面是他们一手造成的,记住,从一开始就录音,录音中不要说什么过分的话,如果他说了,就引导他说更难听的话,最后直接去劳动仲裁,你就行了。
2018-08-19 13:47:50