想买个投影仪在家看电影,如何挑选?
想买个投影仪在家看电影,如何挑选?
-
1、显示技术目前常见的投影显示技术有这5种,分别是LCD、3LCD、DLP、3DLP、Lcos其中,单片式LCD因为色彩差已经快被淘汰,不过目前很多百元级别的投影仪还在用这技术。而三片式DLP(3DLP)属于高端货,画质方面做到极致,造价昂贵,单台售价可高达338万元,体积巨大,一般在电影院才会用。所以目前最主流的是3LCD、DLP和LCos这三种,他们各有特点,3LCD的主要优点是色彩好,而LCos一般出现在个别品牌的中高端机型上,价格相对也比较贵。而DLP的优点是响应快、寿命长,体积小,技术成熟,价格方面一般家庭都能接受,所以在家用领域占据非常大的优势。
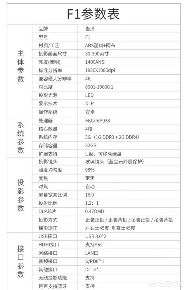
显示技术都可以在商品的详细介绍里面看到。2、显示芯片投影机的显示芯片尺寸越大,画质越好售价越贵。比如极米Z6售价2679,投影仪芯片尺寸为0.33英寸,当贝投影F1售价4299,芯片尺寸为0.47英寸。宏碁H7850售价11888,显示芯片为0.66英寸UHD DMD。

所以看芯片尺寸是判断画质最直观的方法。
3、分辨率720P投影仪价格便宜多用于商务办公。4K分辨率的投影机价格昂贵,多数用于影院。1080P则多用于家用,所以来重点讲下1080P分辨率。市面上很多投影仪商家会在分辨率上弄虚作假,比如这款坚果M6,说支持1080P,看详细参数,这台机器标准分辨率其实是480P的像素,兼容分辨率是1080P的而已。什么叫兼容1080P的?意思就是把1080P的片子压缩到480P来播放,不会显示不兼容该格式,它的播放画质其实还是480P。而真正的1080P分辨率,如当贝F1,厂家会在详细参数里面标示标准分辨率为:1920*1080P,这才是真正的1080P。
除了看准标准分辨率(物理分辨率)之外,还要懂得区分真1080P和伪1080P,这个主要是看芯片伪1080P:0.33DMD芯片具有92万个微镜,可以投出 1280 x 720个像素,所以其真实物理分辨率为720P,不过厂家会通过像素高速抖动微镜让每个微镜都能形成两个像素,这样实现了像素数量的成倍增加。从而让720P的像素达到1080P的像素,但是并不是真正的物理数量上的接近,所以我们称其为伪1080P。真1080P:0.47DMD芯片具有207万个微镜,可以投出1920 x 1080个像素当然有些厂家也会利用像素高速抖动模拟4K分辨率,比如坚果X3,说4K分辨率,其投影仪芯片是0.47英寸,可以判定它是1080P模拟4K的机器。所以投影仪的分辨率大有讲究,选购时候一定要认准物理分辨率和投影芯片。4、投影亮度目前很多商家会用很多不同的单位来宣传投影仪的亮度,最常见的是光源亮度和ANSI流明。光源亮度,是投影仪灯泡最原始的发光亮度水平。通俗易懂点来讲就是,光源亮度就是没有经过镜头或者其他因素删减过的亮度。
ANSI流明是被世界所公认所认可的投影仪流明的国际标准单位。ANSI流明则是经过层层删减过后的亮度。
借太阳作比喻,太阳本身是光源亮度,而照射到我们身上的阳光就是投影仪经过删减后投影到墙上的亮度。所以ANSI流明数值相对比较低,但也更加准确。据相关人士计算,3500的光源亮度大约等于1000-1200的ANSI流明。所以ANSI流明数值相对比较低,但也更加准确。在选购投影仪时一定要看准ANSI流明,不要在意光源流明,防止掉进不良厂商“精心”埋下的陷阱。
5、投射比
选购家用投影仪,看准投射比非常重要,平常我们看到许多投影仪的参数中都有“投射比”这一参数,比如投射比为1.2:1,那么投影仪距离墙面1.2米,就能投射出1米长的画面。如果投射比2:1,那么投影仪距离墙面2米,才能投射出1米长的画面。如果想在有限的空间里投射出更大的画面,就要选择投射比小的投影仪,比如:0.25 : 1,这就是我们常说的超短焦投影仪。
选购建议:其实普通家庭购买家用投影仪,5000元左右价位是比较优的选择,能满足日常需求,画质方面也有比较好的保障。这个价位推荐当贝投影F1、极米H2、坚果J7。如果有更多预算,1万元左右,可以选择超短焦类型投影仪,比如米家、极米等激光类投影。如果预算在3000元以下,则只能选择微投,产品体积小、便携,画质上跟家用投影仪比略差。这个价位推荐品牌如当贝、米家、天猫魔投。总结:1、适合家用,最具优势的是DLP投影机。2、投影机显示芯片尺寸越大越好。3、投影机分辨率看准物理分辨率4、投影机亮度虚标,认准ANSI流明。5、投射比越小,相同距离投射的画面越大。只要注意好以上介绍的选购要点,就可以轻轻松松的选购一款合适自己的家用投影仪了。
2019-07-31 18:40:39 -
买家用投影机,不要被各种参数所左右。
在家里,最实用的就是电视机,任何投影机都达不到最普通LCD电视机的效果。不要指望着大白天把投影机当成电视机,那是不可能的。
家用投影机,最常用的情况,是你随时随地打到墙上,躺在床上,惬意看你喜欢的电影电视剧。
所以最要关注的是:
1,能不能联5G的WIFI。这对于你能流畅地看高清视频非常重要。
2,必须要有手机投屏功能,否则你一定会遗憾,你在手机上看的电视剧不能投到屏幕上啦
3,720P分辨率足够用了,不必追求太高的。但必须是DLP的。
不要迷信所谓的LCD色彩还原好。LCD的对比度上不去,反应到观感上就是模糊,像看水彩画,没法看。和DLP比弱爆了。
只要环境光够暗,图像的细腻程度,基本上取决于对比度。
4,亮度当然越高越好,但不那么重要。反正多高的亮度你都需要拉窗帘。这一点你只要知道你的大白幕布在图像上是体现的是黑色就差不多能想明白。因为只有比它更亮的地方你才能看出来图像。和它差不多的亮度在大脑里都会认为是黑色的。我相信没有投影机能做到大白天看还能得心应手。
5,这个最重要!
风扇噪音要小。否则夜深人静的时候会烦死你。画面多好你都会觉得这钱花的不值。因为多数时候投影机很可能就在你的床头柜上,就在你耳朵旁边。
而往往我们都会在选择投影机时忽视风扇噪声,追悔莫及!
2019-09-29 12:00:24 -
1,回答你的问题,不要生气,2000元左右的,真正的算得上投影机,三个字的,没有2,单片LCD,国产视频机,有,看下参数,能要不:1000流明(白天,开灯,基本看不到),640*480分辩率(别听他们忽悠,800*600不可能的,接电脑不可能用),当个家用机还行,不开灯,1300元-1800元。3,如果单台购买,不上几百台的量,2500元以下,是买不到机子的。最低的也算是明基的吧,2700元有款4,要是讲牌子,一线产品,性价比又高,这样来选:三洋,索尼,爱普生,松下,夏普,下面的不说了。5,三洋最便宜的,PLC-XW270C 2600流明,1024*768分辩率, 其他的都和他们差不多,但不会低了。以上说的是满足三个参数:性价比,质量好的牌子
2019-05-30 16:01:13 -
总之,从我们维修人员的角度,推荐爱普生明基奥图码丽讯宏碁,不推荐极米坚果当贝这类投影。原因有几点我说说,首先就是产品为了做到便携,牺牲了散热性,投影仪画面的光亮都是有灯泡提供,不论是LED,汞灯,氙灯,激光,这任何一种光源工作温度都非常高,散热不好是最大的问题,用的时间长了难免会积灰,积灰没有及时清理就会降低散热效率,故障的几率会提升。其次就是售后问题,很多人买了坚果极米当贝小米小明酷乐视这些智能投影,刚开始正常使用都不存在什么担心烦恼的,一旦发生故障你就会发现,保修怎么才一年?售后怎么全国只有一家,只能快递寄回厂家售后处理,而且价格贵,来来回回时间长,像爱普生这些品牌,基本上一线二线城市都会有维修站点,而且保修期通常都是三年。价格上你买三四千的智能投影,我还是推荐买灯泡机➕电视盒子,一样可以实现所谓的智能投影的功能
2020-07-21 04:00:20 -
市面上的投影仪层出不穷,各种价位的都有,如果是第一次买投影仪,我建议一次性买个好的。
我自用的是当贝F3,今天我就分享一下自己的使用体验和感受。
1.外观
机子比我想象的要大一些,黑灰色相间,机身四周有许多散热的小孔,机子的最上面有一个凹槽,是放置遥控器的。
2.亮度
我就是买来看看影视剧的,所以对画质有些要求,画质要好,还原度要高,这款当贝F3的亮度是2050ANSI流明的,白天就用标准模式,晚上用节能模式,否则就会觉得太亮了,有些刺眼。
3.存储
存储也特别大,它拥有4+64GB超大存储,前几天快手出TV版,赶紧给我妈安装了一个,省的总低头用手机看,搞的颈椎都不好了。
4.远场语音
最让我全家喜欢的一个功能是远场语音功能,不需要遥控器,开机之后只要说出“你好,当贝”,然后说你想看什么,电影啊,天气啊都可以。
远场语音还可以帮忙找回遥控器,“你好,当贝”唤醒之后,说“帮我找回遥控器”,就能听到嘀嘀嘀的声音。
5.应用市场
当贝F3有自己的应用市场“当贝市场”,不需下载第三方应用市场,这点很省劲,朋友的机子还要在网上搜索教程来下载“当贝市场”,需要手机和投影仪连载同一个wifi 或者用U盘安装,我这个人就怕麻烦,幸亏没有选择朋友的机子,要不我还要找人帮我安装呢。
我准备买的时候,我妈还不同意,说我是败家子,现在比我还喜欢用,一追剧就到凌晨,拦都拦不住。
现在这投影仪特别忙,白天我妈用着看电视剧,最近CBA不是开打了嘛,我爸用着看球赛,周末我休息就归我了。
而且我发现这东西还可以促进家庭和睦,就这一个多礼拜,我父母对话的语气都变得客客气气了。
总之,体验感很不错,我觉得在买东西的时候不一定要一味追求大牌子,适合自己的才是最好的。
2020-07-02 15:05:41 -
首先要确定你家的投影距离有多长,投影屏幕要多少吋,然后跟据这两个参数去网上搜索,别买杂牌就行。至于分辨率,1080P的就够用了,不用上4K。当然,既然上了投影,那就还要考虑上好点的功放音响,至少得上5.1的吧!然后你还要考虑片源,至少得720P的吧,能上1080P的更好,4k片源容量太大,而且你不玩PT的话片源也难找。然后你还得要个播放器或者配台电脑来播放。
如果你只是用来看看电视剧,就当我什么都没说。。
2019-11-30 16:07:13 -
首先要确定你家的投影距离有多长,投影屏幕要多少吋,然后跟据这两个参数去网上搜索,别买杂牌就行。至于分辨率,1080P的就够用了,不用上4K。当然,既然上了投影,那就还要考虑上好点的功放音响,至少得上5.1的吧!然后你还要考虑片源,至少得720P的吧,能上1080P的更好,4k片源容量太大,而且你不玩PT的话片源也难找。然后你还得要个播放器或者配台电脑来播放。
如果你只是用来看看电视剧,就当我什么都没说。。
2019-11-30 16:07:13 -
既然是家用那么我个人更加偏向智能投影仪,那么市场上的品牌也有不少,比如:当贝、极米、坚果、峰米等,若是一个个推荐型号的话那么估计看的人也很累,就来具体说说主流的品牌型号好了。
一、智能投影仪的特征是什么
智能投影仪内置了安卓系统,支持下载/安装第三方软件,并且内容了丰富的影视资源,日常使用频率较多的爱奇艺、芒果TV、优酷、腾讯视频等影视应用都可以进行手动安装,此外,功能也比较多,比如,玩云游戏、支持远场/进场语音操控基本都会具备。
针对普通家庭使用操作简单、更加容易上手,但是智能投影仪相对传统投影仪来说在画质色彩、亮度、对比度方面表现力要稍差一些,当然肉眼观看的话基本上没有什么影响。
二、选择投影仪所要关注的几个方面
1、显示芯片:投影仪的核心部分,大家可以重点关注,通常家用投影仪的显示芯片为:0.47DMD>0.33DMD>0.23DMD>0.2DMD。
2、亮度流明:用ANSI单位表示,单位数字越高那么表示投射出的画面亮度就越高,是能够直接影响画面的优劣要素之一。
3、分辨率:以720P、1080P、4K为主流,1080P分辨率的产品居多,4K的投影仪更好,但也更贵,而且要说明的是,投影仪上的4K大多数为“抖4K”,通过一定的技术手段来实现,像素数量也能达到830万。
4、刷新率:与智能电视是一个道理,刷新率越高那么播放画面时的流畅度就越好,可以连接主机玩各种单机游戏。
5、MEMC运动补偿:同样和智能电视是一样的,支持此功能的投影仪的画面流畅度会更好,尤其是在看一些体育类高动态画面的时候,可以通过技术手段在每一帧之间插入补帧,避免画面拖影、撕裂的问题。
6、画面校正:能够直接影响到用户的日常使用体验,在选择投影仪产品的时候要重点关注是否全自动支持梯形校正功能。
另外,关于其它方面的硬件配置还有处理器型号;内存大小、音效等,坦白说,目前智能投影仪的市场内卷还是比较严重的,不同的品牌在价位相差不多的情况下大家基本上使用的都是一个处理器型号,就是把最好的往上“怼”;内存大小方面多少会有点差别,需求高的内存可以往大了选,没太大需求的躺平即可;最后是音质效果,现在大多数品牌都支持杜比+DTS音效。
三、投影仪品牌选择
当贝投影F5
优势:画面色彩突出、亮度流明高;当贝OS系统资源丰富。
具备2800ANSI亮度,以主打画质为重点,采用欧司朗P1MR最新高亮LED技术,把色彩和亮度做到了平衡,搭载MT9669处理器,优化系统流畅度;4GB+64GB内存;支持远场语音、全自动梯形校正/对焦;内置当贝OS系统,影视资源丰富;自带遥控器找回;魔法侧边键功能。
极米H3S
优势:全自动梯形校正精确度高;画幕自动对齐、自动避障
拥有2200ANSI亮度,显示芯片为0.47DMD;采用MT9669芯片,画面流畅感表现较好;4GB+64GB内存大小;支持MEMC运动补偿、环境光自适应、AI画质增强等功能。
坚果J10S
优势:游戏延迟低(最低为0ms)22dB超低风噪
2400ANSI亮度,显示芯片为0.47DMD;搭载MT9669处理器;4GB+64GB内存大小;支持远场语音、WiFi 6、MEMC运动补偿、全自动梯形校正/对焦等功能。
2022-05-18 20:39:26 -
楼主可以去试试坚果这个品牌的投影仪,我们家现在用的就是坚果J6S,支持4K超高清观影,还能看快门式3D电影,自动对焦,可以在不动投影仪的情况下改变画面大小等等很多功能!亮度也不错,白天只要不是阳光直射的情况下都可以看的,晚上就更不用说了,色彩艳丽,家庭影院杠杠的!储存空间够大,运行速度也算快,音响效果很赞是发烧友都够用,总得来说,坚果j6s还是很不错的一款产品,值得拥有。
2017-11-08 18:23:34 -
家庭影院投影最关键指标是对比度,不是亮度,亮度越高对比度越差,用了几年的爱普生9200对比度600000:1,后出的9300对比度达到100万比1
2019-08-24 17:32:22 -
很简单,价位5000.亮度3000流明起码,分辨率1920X1080,什么内植智能系统无关紧要。
2019-04-22 15:47:15 -
题主最好能给出一个预算,虽然家用投影的价格还没有智能手机那么透明,但是大体的价位段还是能划分出来的,激光电视基本上都在万元以上,1080P的家用旗舰投影价格基本上在4000+,800P的家用高端投影基本上在3000+,800P的入门级投影基本上在2000+,当然价格还有更低的,但是我个人不推荐考虑,目前的技术来看,价格再低对画质就没有什么保障了。
好了,说完价位段,题主就可以划分自己的范围了,选智能手机要看参数,选智能投影也差不多,题主可以根据我提到的几个点,逐一筛选。
处理器:既然是智能设备,自然少不了处理器,目前投影上用的处理器主要有三个品牌,一个是Mstar,一个是Amlogic,还有少数在用MTK的。其中Mstar你可以看作是电视芯片里的高通,Amlogic可以看作是电视芯片里的瑞芯微。从性能上讲,Mstar是技术实力最雄厚的,其芯片在4K视频的解码能力上,是同类产品里最强悍的,所以在选购家用投影时,首选搭载Mstar芯片的产品就好。
运存:这个喜欢玩手机的都知道,尤其是Android手机,家用投影目前基本上都搭载的是Android系统,所以想让自己买的投影服役更久,不想越用越卡,买运存越大的越好。
上面两个参数是从家用智能投影的角度出发的,下面这些就是你选任何投影时,都需要关注的点。
亮度:投影独特的显示原理,使它百分之百会受到环境光的干扰,在光线较好的环境里,投影显示的画面很容易出现对比度下降的问题,造成画面泛白。以我的个人经验,1000ANSI流明以上的亮度,白天用基本上没有问题了,如果你搭配抗光幕布,在客厅当电视,问题也不大。所以如果你的使用场景在白天或者光线较好的环境,首选1000ANSI流明以上的,如果你是在晚上或者卧室看电影用,那亮度高低的影响就不大了,相对所需要花的钱也会少很多。
(以上图片来自艾思墨视觉,侵删)
不过你要注意一点,有些产品的亮度存在虚标的问题,比如坚果之前出的X1,标称亮度是950ANSI流明,实测亮度才不到一半,被标称亮度比它低的极米H1吊打,所以建议选择品牌可靠一些的。
分辨率:这个题主应该懂,分辨率越高画面就越清晰,大屏显示时画质就越好。题主需要注意的是,兼容分辨率和物理分辨率的区别,兼容分辨率是指其可以播放的视频最大分辨率,也就是说可以解码,但是并不能真正显示这么高的分辨率,所以选购时要避免卖家的误导,一定要看物理分辨率,这个才是真正可以显示最高分辨率。目前万元以下最好的家用投影也就是1080P了,如果预算有限,800P也够用了,我自己用的就是800P的极米Z5。
投射比:这个是比较容易被忽略的,但是它对于家用投影来说很重要,毕竟不是每个人的家里都是大house,由于房间距离有限,投影比过大,会导致投影的显示画面过小,所以尽可能现在投射比小一些的。目前市面上除去激光电视,1.2的投射比已经算很小了,两米六的距离就可以投射100英寸以上的画面了。我家里的极米Z5投射比就是1.2,客厅4米的距离,我配了一块120英寸的幕布,还是蛮爽的,看电影比电视机靠谱多了。
DMD:这也是一个比较容易被忽略的,目前投影市场,LCD技术除了爱普生等一些品牌还在坚持外,DLP技术几乎垄断了整个投影市场,而其最核心的就是DMD。所以在选购时,绝对不能忽略DMD这个参数,它影响着投影画质的清晰度以及亮度。DMD有点类似相机的感光器,越大越好,就好比手机像素再高也比不上800W的单反,在细节和宽容度上大尺寸有着先天的优势。
我们可以看一下物理分辨率同为800P的投影,不同大小的DMD在画质上的差异,下图左侧为0.45DMD,右侧为0.3DMD,可以看到0.45DMD的细节会更多,而0.3DMD的涂抹感要更严重。
(以上图片来自什么值得买,侵删)
所以在选购时,同物理分辨率的产品,尽可能的选择DMD尺寸较大的,它对于画质的清晰度影响较大的。目前市面上1080P的投影,普遍采用的是0.47DMD,少部分采用的是德州仪器最新推出的0.33DMD,其主要用于入门级1080P投影,机身体积可以做小,成本较低,但是亮度也相对较低。
梯形校正:传统投影主要是都是上下梯形校正,而一些高端的家用投影,考虑到家庭的环境可能存在无法正面投射画面,所以就支持了上下左右梯形校正,即使从侧面投射,也可以显示方正的画面。这个我建议题主根据自己的实际情况来看需不需要吧。
瞄准这几个参数,根据自己的需求和家里的情况,选到的投影准没大问题,最后祝题主买到满意的投影吧,有问题可以问我,我知道的尽量回答。
2017-11-22 19:23:04 -
我是安装影院的,我推荐极米的!!!个人认为极米H3 还是不错的!![害羞]
2020-01-23 04:55:25 -
家庭影院投影最关键指标是对比度,不是亮度,亮度越高对比度越差,用了几年的爱普生9200对比度600000:1,后出的9300对比度达到100万比1
2019-08-24 17:32:22 -
看清分辨率,看价格。看厂家,
2018-01-23 16:56:49 -
投影仪有什么需要怎么选的,上京东看呗,价位和功能接受就下单,不合适就再挑,这个东西肯定不便宜,想买的话就要舍得花钱。投影仪都差不太多,主要还是音箱,和沙发。再有就是你会不会找电影资源了。你要是只会看爱奇艺乐视优酷什么的,那算了,你还是别买了,别浪费钱,没意义。
2017-11-01 19:24:57 -
买几个品牌比较大的!!!踩雷会少很多!
比如极米、当贝啥的
家里用还是要看房间大小,还有在哪儿用。
客厅的话,推荐当贝F5,之前去体验过,亮度够高,也够大够清晰,打游戏啥的都可以,延迟还低。
当贝F5
卧室的话可以用当贝D3X,便宜点,颜值不错,画质很好!0.33的芯片,TOF激光自动对焦,蝰蛇音效。
极米的还没来得及去店里体验,暂时先不说了。
2022-05-10 20:12:28 -
这个问题需要从几个方面考虑
1,品牌
2,亮度
3,分辨率
4,接口
家用如果当显示器用基本上1080的分辨率即可,亮度如果在室内使用至少1000流明,在1000流明的话基本上开灯看不清投出来的夜景,接口正常有HDMI接口即可,如果需要价格便宜点的基本上不能看,整体看了下个人买了艾洛维me2c,三千出头。因为我幕布是挂在窗户上的,基本上忽略亮度,最大的缺点就是不能调焦距,需要控制好距离,好在是支持手机控制以及小米的系统整体体验还行。
之前也有考虑过DIY,基本上1080的可以控制到2K以内,前提是需要有精力。
总的来说如果有钱直接买贵的,激光电视,如果预算不高建议根据自己需求买最适合的!
2019-05-30 16:26:37 -
以我自己的经验,便宜的不要买了,白费钱,新鲜一阵子,绝对不想再看。最起码是5000左右起步的,2k投影仪。不要买大而全的,带各种功能,基本都是鸡肋。只关注投影功能即可,目前来说,还是灯泡机效果好一点。本人买过两台,第一台2000左右,看了两个月,闲置了两年!第二台明基w1120,正在用,不到5000,还不错。4k投影仪目前暂不考虑,要买的话还要考虑幕布,投影环境等。
2019-05-31 06:28:31 -
1、米家投影仪青春版。
米家投影仪青春版第一眼看上去十分像一个音响,整体材质仍然是米家惯用的白色塑料,整机只有顶部一个电源按钮,十分简洁。左右即是进风口,又是音箱喇叭,背后上方是出风口,下面分别是电源接口、耳机接口、USB3.0、HDMI 接口。投影仪底部有螺丝口,可以吊装或者壁挂。
系统仍然采用与小米电视相同的 MIUI TV 系统,自带了小米智能语音遥控器,可以通过语音来控制,也可以通过语音来查天气、路况等。
只需要按下开机键,即可使用。系统会根据投影仪和墙面之间距离自动选择投射屏幕的大小,根据官方数据,2m 可以投出 80 英寸的画面,2.5m 就可以投出 100 英寸的画面。在每次开机以后会自动对焦,当然,固定好投影仪位置后,就可以在系统上关闭开机自动对焦的选项。
米家投影仪青春版是方形像素,微镜像素阵列为 1368×768,投射画面像素阵列为1920x1080。 在这套DLP芯片上,德州仪器使用了XPR技术,可以让微镜阵列以120Hz的频率进行对角线的移动,极短时间内快速反射2次,让每个微镜可以对应的分别呈现两个像素点的内容,从而呈现1920×1080@60Hz的画面。
2、明基投影仪。
明基投影仪类型还是非常多的,常见的有LED灯泡投影机,高压汞灯投影机以及激光投影机,其中大部分产品均具有3D视觉效果。该品牌的投影仪外观十分小巧,操作也十分简单。支持多种接口输出,支持3D功能,其产品质量和售后均有非常好的保障,外观时尚,适合家庭成员购买。
3、爱普生投影仪。
爱普生投影机属于一家国外品牌,拥有非常严格的产品研发和组装监管,质量非常有保障。但是相比同级别的投影仪来说就是价格有点偏贵,性价比不是很突出,适合不计预算的家庭用户购买。
4、极米投影仪。
极米投影仪是国内品牌,是由极米电器公司研发的。
极米投影仪具有着先进的数字图像处理技术,所以呈现出来的图像质量是非常不错的,画面显示十分出色,功能齐全,不仅适合商务演示,也适合家庭影音娱乐。同时该品牌产品还具有高亮度、便于移动、小巧、精致的设计、持久的完美画质三大特点。
5、坚果G1-CS是一款综合型的智能家居产品,可以作为智能投影仪观看视频、上网、购物,也可以作为音频音响,享受音乐带来的乐趣。配置有1500流明的高亮度,以及1280×800的标准分辨率,支持1080p输出。
内置专业级电视芯片 Mstar 6A918,娱乐性能强劲。集成了Cortex A9架构的1.5GHz四核CPU和Mali 150MP4四核GPU。
智能微投坚果G1-CS最大支持300寸的投射屏幕,由于安卓定制系统上采用的简洁模式进行定制化,主界面整体风格呈现大小不一的图标作为标识,除此之外还有天气和常用应用,左下角还有今日头条的滚动播放,点开即可直接浏览。
投影仪品牌推荐
一、EPSON爱普生
爱普生是的电器品牌,1942年创立于日本长野。爱普生的投影仪在业内具有非常高的知名度,说是享誉全球也不为过。作为数码影像领域的大拿品牌,爱普生家用投影仪值得信赖。
二、SONY索尼
SONY索尼投影仪虽然是一家日企,但它的技术和实力都是非常重要的,所以大家在购买投影仪的时候,一定要注意它的品牌质量和技术,不管它是哪家生产的。索尼投影仪一直以来都引领着数码产品的发展风向。家用投影仪方面,索尼款产品质量好,画面清晰舒适,值得选择。
三、BenQ明基
BenQ明基在整个IT产业中是非 常有名的,一直以来I明基投影仪为我们的工作和生活传达着真善美己任,而明基就是其中的代表作品,而且质量非常有保障。
四、Panasonic松下
松下是电子品牌,产品覆盖范围极广,投影仪也是其中广受好评的产品之一。
五、Acer宏碁
Acer宏碁投影仪虽然在电脑行业中非常有名,但是投影仪在我们的生活和工作中是非常重要的,所以Acer宏碁投影仪让我们的工作带来了好的使用。二Acer宏碁投影仪在市场反馈效果极好,是很多家庭用户的青睐对象。
六、NEC
NEC投影仪虽然是一家日本品牌,但是在国内使用性是非常好的,所以很多企业购买该品牌的投影仪。涉足IT和互联网通信经营领域,投影仪产品也有生产和销售。
七、SHARO夏普
夏普作为发展比较早的电子产品品牌,在科技产品的生产方面,拥有极强的研制和开发能力。夏普旗下的家用投影仪产品在市场上销量也是比较好的。
投影仪选购技巧
1)明确所要显示信源的性质
根据所显示信源的性质,投影机可分为普通视频机、数字机、图形机三类。只显示全电视信号时,如卡拉OK厅播放录像带,可选择普通视频机;要显示VGA输出的信号,可用行频60KHz以下的数据投影机,选择数字机,为了节约资源,做到恰到好处,则可按实际的投影内容决定购买何种档次的投影机,若所放映的软件是以一般教学及文字处理为主的,则选购分辨率为640×480(VGA);若要求高一些,则要选择SVGA(800×600),如LP260/LP340,(1024×768),如LP350,当显示高分辨率图形信号时,须选择行频在60KHz以上的数字机。
2)确认安装方式
投影机安装方式分为桌式正投、吊顶正投、桌式背投、吊顶背投。正投是投影机的观众在一侧;背投是投影机与观众分别在屏幕两端。如果临时使用,可选择桌式正投,这种方法受环境光影响较大,布局凌乱……如固定使用,可选择吊顶方式。如果空间较大,土建时有统筹安排,选择背投方式整体效果最好,如空间较小,可选择背投折射的方法。
3)搞清显示环境,如房间大小,照明情况
如房间面积较小,可选液晶投影机。当显示环境面积较大,没有日光照射,照明灯光较暗,相对固定使用,可选择CRT投影机。当对环境光要求不高,显示面积特大,显示高分辨率图形信号,可选择LCD光阀投影机;不必显示高分辨率图形信号,而追求显示画面的均匀性和色彩的锐利性,可选择DLP投影机。
4)现场选购技巧
确定所选机型后,现场加电条件下,如何通过所投画面来鉴别投影机的实际指标呢?检查水平扫描跟踪频率范围,根据技术指标上给出的水平扫描频率扫描范围,从中选高、中、低三个频率,计算出三个频率点相对应的图像分辨率。检查投影机在这三个分辨率下,是否能正常显示。如出现行不同步现象,即画面扭动或抖动等,说明水平扫描跟踪不良。
5)检查聚焦性能
用投影机内部产生的测试方格,或信号发生器、计算机产生的测试方格,将聚焦调至最佳位置,将图像对比度由低向高变化,观察方格的水平和垂直线条是否不散焦现象,如有,则说明聚焦性能不良。
6)检查视频带宽
视频带宽直接影响视频的细节部分。用计算机或信号发生器产生一个投影机所能达到最高分辨率的白底图形信号,观察屏幕上的最小字符图形是否清晰。如侧机视频带宽不足时,屏幕所显示线条较实,而竖线条发虚,图像细节模糊不清。
7)LCD投影机的现场检查站
打出一个全白图像,观察颜色均匀度如何。一般来说,液晶投影机的颜色均匀度很难达到较高标准。但质量好的机时机颜色均匀度相对好一些。另外,液晶投影机的防尘是难题,一个很小的灰尘,如落到液晶板或镜片上,就可能被放大得很清晰。在全白图像上,由小至大调整光学聚焦,观察屏幕上如有彩色斑点出现,则可能是液晶板或镜片上落有灰尘,估计机器的防尘系统有问题。
希望以上关于投影仪哪个好的内容能让您买到合适的投影产品,有了投影仪,在家也能享受去电影院看电影的感觉,还不用买票,随时想看就看,躺在沙发上,拿一包薯片,喝一罐可乐,简直爽歪歪尤其是像节假日,出去玩儿真的哪哪都是人,就比如刚刚过去的国庆,小编就出去玩了一天,心累啊,还不如在家看电影,多悠闲自在。
2022-07-30 20:10:26 -
当贝F3我用了一年多,感觉挺好的,不到五千元就能在家看电影的感觉真的是爽!现在有新的F5比F3亮度更高点。要是预算多点就直接上当贝X3激光投影。
2022-03-29 10:18:12 -
个人觉得爱普生,松下。灯泡机对比了你才知道LED灯和灯泡机在色彩上的差别。3LCD,DLP成像和单片LCD的画面对比你知单片机的不成看
2020-01-28 17:30:38 -
2019-04-26 10:16:47
-
不管什么品牌,不管多贵的投影仪,亮度是硬伤,白天拉窗帘都看不清,晚上要关灯看电视,家庭都不适合。
2020-02-11 13:52:16 -
本人强烈推荐爱普生投影
2020-04-12 09:07:51 -
可以推荐楼主一台很特别的投影仪——坚果1895。之前逛了好多天的淘宝都是方方正正的投影,突然看到坚果这款特别的复古机子,就中意上了。外观复古精致,很经典。朋友来访时看到都以为是摆设,一开机立马惊艳全场。而且它还有相搭配的专属实木支架,搭配起来非常完美。1300的亮度和1080P的清晰度都不错,家庭绝对够用了,晚上的效果更是没话说,看怀旧电影别有一番风味。真的很高清,比买电视划算很多,100寸的电视是7000多元,1895可以最大投300寸,很酷!
2017-11-09 11:33:05 -
预算5000以下推荐当贝F1,性价比高,货真价实,参数自行查询;预算10000以上推荐长虹D6U,实惠,4K,参数自行查询。
2019-08-24 10:25:30 -
我买的大眼橙,是我买过性价比最高的一款,一千二百多真实流明虽然白天看不拉窗帘还是不行,但它的配置非常好,不到三千价格,和别的品牌四千多价格配置基本差不多。每天都在看,真心不错。
2020-02-03 06:50:22 -
作为现代的企业经常要进行非常多的商务活动,而在众多的商务活动中,投影仪的使用频率越来越多,这是因为,它不仅可以将内容清晰的投射到屏幕上供多人观看,而且,还具有体积小、功能强大等诸多优点,而明基作为深耕投影领域20多年的资深厂家,当然明白现在人们的需求,所以,推出了众多爆款投影仪,而这其中就包含明基E520,小胖也在最近体验了这款投影仪,下面就让我们一起来看看它到底如何。
体积小巧,外观简约
这款投影仪为全白色,可以很好的融入到不同的商务环境中去,外观比较圆润,尺寸为296mm*239mm*120mm,重量为2.6kg,对于在商务活动中的女性来说,也是可以随意搬动的,并不会求人帮忙,还是非常的方便,小巧的身材也可以让他摆放在任何位置都不会占地方。
在投影仪的正前方有着投影镜头,投影镜片采用的是全玻璃、低色散镀膜镜片,这种镜片最大好处就是使用久了也不会产生虚焦的情况,进而影响投影仪的使用,灯泡使用寿命上,由于采用了独家智能节电技术SmartEco®,可以根据输入内容的动态显示内容来自动调节灯泡能耗,根据官方介绍,如果每天使用时长在4小时左右的话,那么这款投影仪可以连续使用10年,这么长久的使用在市面上其他投影仪的身上可并不多见。
在投影仪的使用过程中,难免会遇到因为长时间使用而产生发热的情况,这时候为了不使得内部元件被烧毁,最好的办法就是停止使用,让温度降下来继续使用,这样大大的影响到了商务工作效率,而这款明基E520可以说完全的解决了这个痛点,在左右两侧有着大面积的散热格栅,可以快速的将产生的热量排出到机器外面,保证了投影仪的连续使用,让商务活动也可以正常进行。
在投影仪的顶部有物理按键区域,其中的按键还是非常丰富的,包括电源按键、菜单键、信号源按键等,虽然,随机有配送遥控器,
如果遇到其没电的话,可以使用物理按键对投影仪进行操控,相当于提供了双重保障,在物理按键区的左上方有着调焦旋钮和对焦旋钮,当投影仪在使用的时候由于投射距离的远近,需要对投射的影像进行适当的调节,这时候就可以根据需求来同时旋转两个旋钮,进而呈现出最清楚的投射画质。
在投影仪的底部有防滑垫,可以让投影仪更好的稳固在支撑面上进行投射,除此之外,地面还有安装螺孔,可以使得投影仪倒挂到顶棚上进行投射。
自带热点、接口丰富
在投影仪的后侧有着丰富的连接插口,例如市面上主流的HDMI接口、VGA接口等都有,同时,还具备两个USB接口,方便U盘的插入,在接口的旁边有一个绿色的天线,多数人会误以为它是WiFi天线,其实,这根绿色的天线是明基E520用来自创热点的,在没有WiFi的情况下,明基E520可以提供热点连接外部设备,形成一个类似电脑局域网的环境,从而让文件可以传输到投影仪上进行投射,非常的方便。
实际使用
当投影连接电源之后,可以在主界面中看到有三种投屏方式,分别是:直接投屏、电脑投屏、手机投屏,这主要得益于投影仪后面的强大接口,直接投屏就是前面提到的通过连接热点,然后通过手机或者是电脑将文件传输到投影上进行投屏,屏幕投屏就是通过HDMI连接线将电脑上的图片通过投影仪进行投屏,而手机投屏,苹果用户直接通过AirPlay实现镜像投屏,安卓和win系统用户则可以在E520操作界面的指引下,快速下载AirPinCast,通过这个免费软件实现无线投屏。
前面说过在投影仪的后侧有着丰富的接口,其中就包含两个USB接口,而在主界面中的讯源中可以看到有U盘直读、文件传输等功能,U盘直读支持多种形式的文件,图片/文档/视频等都可以直接播放,除此之外,还可以在主界面中看到这款明基E520还包含有丰富的软件资源,无论是儿童还是成年人都可以从中找到自己需要的内容,还是非常不错的。
亮度够用,对比度清晰
在商务活动中,由于环境相较于家庭来说更加的复杂,所以,使得对投影仪亮度有着很高的要求,至少要在3000流明以上才能保证白天使用也能够看得清楚,而明基E520的流明达到了3600,在同价位的投影仪中还是不多见的,这么高的流明很好的保证了投影仪在白天的使用,不过要是所在环境中有窗帘等遮挡物的话,还是要尽量使用,这样可以让投射出来的效果更好,除了有高亮度之外,这款明基E520还拥有12000:1的高对比度,使得投射出来的画面有着非常清晰的画质,即使连细小的文字也可以清楚的看到,画面周围没有锯齿现象,就算离的很远也可以清楚的看到。
总体来说,这款明基E520的表现还是非常不错的,小巧、便携的外观使得这款投影仪可以在商务活动中自由的搬动,多接口满足不同外接设备的投影需求,避免了繁琐的插拔,而3600的流明度以及12000:1的高对比度,让明基E520可以投射出清晰画质,无论晚上还是白天都可以正常使用,是一款性价比极高的商务投影。
2020-05-25 16:17:10 -
丰臣国际广场荣事达智能家居体验中心那个家庭影院不错,可以去体验一下,做个参考
2017-11-02 21:56:41 -
预算5000以下推荐当贝F1,性价比高,货真价实,参数自行查询;预算10000以上推荐长虹D6U,实惠,4K,参数自行查询。
2019-08-24 10:25:30 -
当贝f3。外观方正,有质感。亮度感觉很好,白天不用拉窗帘也很清晰,太阳直射和光线很强时还是要拉窗帘。音质不错,,比家里的海信电视机声效好。
2020-07-02 21:35:12 -
家用的投影仪 要想亮度高的话 可以看看当贝F3投影仪 这款投影仪的亮度还不错 性价比还蛮可以的
2022-05-22 14:12:06 -
爱普生TW7000 4 K买回不后悔!!
2022-04-01 21:10:06 -
我的卖给你吧
2019-11-30 15:24:13 -
家用的投影仪推荐智能投影仪,如果是电影发烧友建议入手4K的投影仪,一般家庭1080p的分辨率就已足够,这边推荐一款新上市的当贝D3X,算是3000内性价比最高的一款投影仪。
外观
这款最新上市的当贝D3X,机身以白色为主,并采用了铝合金的金属材质和PC+ABS塑胶材质,机身四侧的铝合金进行了阳极喷砂处理,整体颜值可以说是很不错了。
亮度
标称亮度达到了1050ANSI流明,可以说是亮度很高了,白天看也无压力,夜间关灯效果更佳!HDR10+技术,使得影片色彩更丰富,这又是一大吸睛之处。
分辨率
1080p超清分辨率 ,画面更加细腻,并且支持4k解码,如果你是电影爱好者,都不用去电影院了,和家人在家里就可以享受电影院的感觉!
硬件配置
搭载了Mstar 6A848 64位处理器。使得运行更加流畅,3GB的运行内存,播放片源完全无压力,16GB的存储空间,可以尽情下载软件,采用全玻璃镜头,不会热跑焦。双TOF镜头,支持全自动对焦,再也不怕有碰到投影仪,又要重新调试半天的烦恼了!
校正功能
支持无感自动梯形校正,正投侧投都方正,并且支持3D投放,不再局限于电影院,让躺着看电影不是梦想!
散热系统
采用高品质纯铜散热系统和智能温度感知系统,运行噪音不足22dB。采用日本高端蚕丝纸盆,搭载2只高保真全频扬声器,2.0声道立体音效,内置蝰蛇音效。灯泡寿命可达十年!
内容资源
当贝由于是软件起家,OS系统更为智能,可自定义首页布局,个性化定制,而且结合内置的智能内存优化技术,集成爱奇艺、腾讯、芒果TV、优酷等多家视频平台资源,热门网剧、火爆综艺、经典少儿、纪录片等等海量在线。最为重要的一点,当贝OS不含开机广告,带来干净舒适的使用体验。
从以上角度来看,当贝D3X是一款不错的网红投影仪,价格方面也有很大的优势,作为家用是一款很有竞争力的产品。
2020-10-30 19:52:24 -
我买了一个1200元的投影仪,废物一个,建议不要相信它的广告词。
2020-04-14 17:27:01 -
大家好,我是装修第一站的院长,专业解决家居知识问题,装修水深,愿带你乘风破浪!
投影仪在近几年变得越来越流行,很多人会选择在家里装一台投影仪。
到底投影仪要怎么选购呢?今天院长给大家详细聊聊这个话题。
品牌
市面上比较好的投影仪品牌,可分为国内品牌和国外品牌,国内品牌,比如说坚果、极米、小米、当贝,国外品牌,比如说爱普生、索尼、明基、松下、NEC。
这些品牌在投影仪的制造技术上都很成熟,质量和售后都不错,围绕这些品牌购买投影仪,至少不会差。
当然,我这里说的是不会差,不是说在这些品牌的投影仪都非常好,毕竟一分钱一分货,同一品牌下,投影仪又分为体验级、中端级和高端级,不同档次,价格不一样,参数也不一样。
好在,挑选也不难,我们只需要关注这些参数就行了:
显示芯片
种类方面,投影仪常见的显示芯片有5种:分别是LCD、3LCD、DLP、3DLP、LCoS。
而市场上最主流的就是3LCD、DLP、还有LCoS这三种,不同芯片,质量也有区别。
另外,显示芯片也有尺寸大小之分,尺寸越大,画质也越好,价格也越高。
ANSI 流明
ANSI 流明越高,投影仪能够投出的亮度就越高。
如果单纯放在卧室使用,1000ANSI 流明就足够了,如果要放在客厅,建议选择2000ANSI 流明。流明越高也越贵,家里有经济条件的,当然是优先选择亮度更高的投影仪比较好。
分辨率
投影仪的分辨率高低直接影响画面清晰度。720P及以下价格便宜,会议室使用;1080P多用在家用投影;4K投影仪价格昂贵,多用在高端家庭或影院。分辨率越高,价格也越贵,有足够经济预算的话,优先选择分辨率更高的投影仪比较好。
投影仪镜头
关于投影仪的镜头,我们只需要关注亮点:投射比、左右梯形校正、镜头位移。
如果在小房间里想尽可能投射出更大的画面,就选择透射比小的。而左右梯形校正是一个不可缺少的功能,有镜头位移的投影仪更高端,影响观影体验。
所以左右梯形校正或镜头位移是个很实用的功能,购买时一定要注意。
谢谢大家的观看啦,喜欢的请点个赞哦~
2020-07-03 09:16:02 -
家用款投影仪最好是选亮度高的 我选了款2800ANsI流明的投影仪 还蛮好的 主要是画质的色彩还原好
2022-06-11 17:26:58 -
影响我用手机看了吗[呲牙]
2022-07-27 02:34:21