蛋鸡养殖中无任何症状突然产蛋下降,怎么办?
蛋鸡养殖中无任何症状突然产蛋下降,怎么办?
-
分享一下我的经验,
蛋鸡产蛋在120~200日龄之间,产蛋率上升缓慢或徘徊不前,或者是忽高忽低呈反复状态,或有的鸡群无产蛋高峰,产蛋率维持在80%左右,或者比规定日龄内的产蛋率低10%~15%,鸡蛋质量差,蛋鸡不能按期进入产蛋高峰,产蛋期也较短,全期料蛋比在3:1以上,经济效益低下。
蛋鸡以见蛋和群体达5%产蛋率作为开产标志,一般在16周龄见蛋,19周达5%,此时应为开产。但在生产中有的蛋鸡推迟1~2周开产,不但会影响鸡群单产水平,而且还增加前期耗料。体重偏轻提前开产的蛋鸡,也就是性成熟早于体成熟,对生产性能影响表现为:产蛋高峰上不去,高峰期维持时间短,产蛋期死淘率高。蛋重偏轻,比正常蛋少5g左右。是什么原因导致蛋鸡出现产蛋高峰上不去产蛋率低呢?
原因分析:
产蛋下降或不上升,总的原因只有两点:即生殖系统受到破坏和生殖系统发生不良,以上三个症状表现的原因大致如下:
1.鸡群发育不良造成产蛋参差不齐,鸡群中有较多形体瘦小、鸡冠萎缩不展或过于肥胖者。
2.所用饲料营养偏低,达不到高产的需求,造成生殖功能低下,易歇产。在饲料原料(如豆粕.玉米等)价格高涨时更是如此。
3.长期饲喂劣质或变质的饲料原料(如劣质豆粕,蛋白质量低的杂粕,发霉变质的玉米等)造成营养低下,甚至有轻度中毒现象。
4.雏鸡时患过某种疾病,如传染性支气管炎、禽流感等,造成生殖系统受到严重破坏,或生殖系统发育不良,此时,鸡群外观正常,但有不少冠、睑瘦小、苍白或萎缩的鸡只,剖检可见输卵管根本没有发育或卵泡稀少。
5.经常饲养不经改良的同一品种,致使生产性能下降。
经典应对措施:
1.挑选出那些没有发育或发育过剩鸡只进行淘汰或单独饲养。
2.注意饲料营养或更换成优质新鲜饲料,同时应在饲料中加入维生素和蛋氨酸长期使用。
3.注意鸡蛋品种的改良,不要循规守旧。
4.温度环境,噪音也能很大程度上影响蛋鸡的产蛋率,


2019-11-03 12:02:00 -
俗话说有因就有果,突然下蛋产率下降,原因应该有几点,吃的饲料的,是否有问题,在一个天气因素,鸡舍里的温度,都有可能造成!
2019-11-03 12:01:35 -
在蛋鸡养殖中,
任何因素的改变或者疾病的征兆,
首先表现产蛋率下降。
如果没有任何征兆的产蛋率下降,
考虑几种因素:
1.脑脊髓炎。
产蛋率突然大幅度下降,
最高可下降50%左右,
不表现其他任何症状。
这种情况,
只能说没有打疫苗。
没有好办法。
一般周期2周左右,
产蛋率会自行恢复,逐渐正常。
期间可以补充营养,补充鱼肝油,补充增益累中药,稍增光照,确保尽快恢复产蛋率。
2.强应激。
应激性是影响产蛋率的重要因素。
常见的有饲料变化、天气突变等,比如更换饲料品种、更换玉米豆粕含量,添加油脂,石粉添加不当,食盐中毒,中暑,过于寒冷,氨气味道太浓,通风换气不佳,温差过大,更换饲养员,饲喂时间变化,黄鼠狼惊吓,节日鞭炮异响,雷雨天气,等等。
但这些因素的问题,
会表现采食量下降的问题。
蛋鸡养殖的关键是规则,
从疫苗预防,药物保健,饲料成分,光照时间与强度,温度湿度,饲喂、净槽、捡蛋、清粪时间,通风换气,消毒,严格遵循指定的标准准,切勿轻易改变。
2019-11-03 13:30:09 -
对于养殖蛋鸡的朋友们,蕞关心的问题无外乎产蛋率的高低,产蛋率高经济效益就好,产蛋率低就注定白忙活,如果正处于高峰期的鸡突然出现产蛋下降了,养殖户就“头疼”了,今天咱们就来了解一下,蛋鸡产蛋下降的具体原因?希望给养户们予以帮助。
一、“一过性”产蛋下降
由于天气变化、气温骤降、饲料应激、停电、停水等外界刺激出现的产蛋下降,往往是暂时的、一过性的下降。
防治:“一过性”产蛋下降现象,基本不需要去刻意治疗,往往经过1~2周时间自身免疫后,会修补康复,恢复正常产蛋率。可定期添加强效维生素C来提高鸡群抗应激能力,将损失降到蕞小。
二、“有症状”的产蛋下降
“有症状”产蛋下降是个很复杂的过程:在养鸡实践中,疾病是引起蛋鸡“有症状”产蛋下降的主要因素。
1、细菌性疾病
大肠杆菌、沙门氏菌、传染性鼻炎、支原体、霍乱、肠炎等都会引起产蛋率下降。
2、病毒性疾病
常见的新城疫、禽流感、产蛋下降综合症、传染性支气管炎、传染性腺胃炎、鸡痘等都会引起产蛋率下降。
3、寄生虫病
球虫病、白冠病、螨病等也是可以导致产蛋下降的。
在实际的鸡场治疗过程中,我们会根据不同的临床表现和解剖症状,制定成熟的治疗方案,效果还是令养户们满意的。
三、“无症状”产蛋下降
“无症状”产蛋下降近几年许多鸡场都不同程度感染,给养鸡户造成的损失是不可估量的。通常被称之为“不明原因产蛋下降”……
1、临床表现:
采食、饮水、精神状态等一切正常,只是出现产蛋数轻微或快速下降;每天以5-10%的下降速度递减式出现。蛋色、蛋壳质量等没有明显变化。严重的鸡群1周左右,产蛋率达40-50%左右。经过1-2周后,开始出现轻微粪便变稀,粪便白头或淡绿色零星出现,个别鸡有轻微甩头现象,不注意观察往往很难发现。
2、解剖观察:
呼吸、消化系统等脏器没有任何病变表现,心脏、肝脏、脾脏、气囊、腺体等脏器也没有病变,严重情况下,卵巢后备卵泡停止发育,输卵管整体萎缩,个别卵泡破裂坏死是导致不能排卵的主要原因。由于后备卵泡停止发育,输卵管明显萎缩,导致出现产蛋率明显、快速下降。
防治:一经发现可用卵管康消除输卵管炎症,配合无抗的发酵中药靓蛋多能快速激活卵泡发育,减少软壳蛋、破壳蛋、沙壳蛋的发病率,重现产蛋高峰。
2019-11-03 11:48:39 -
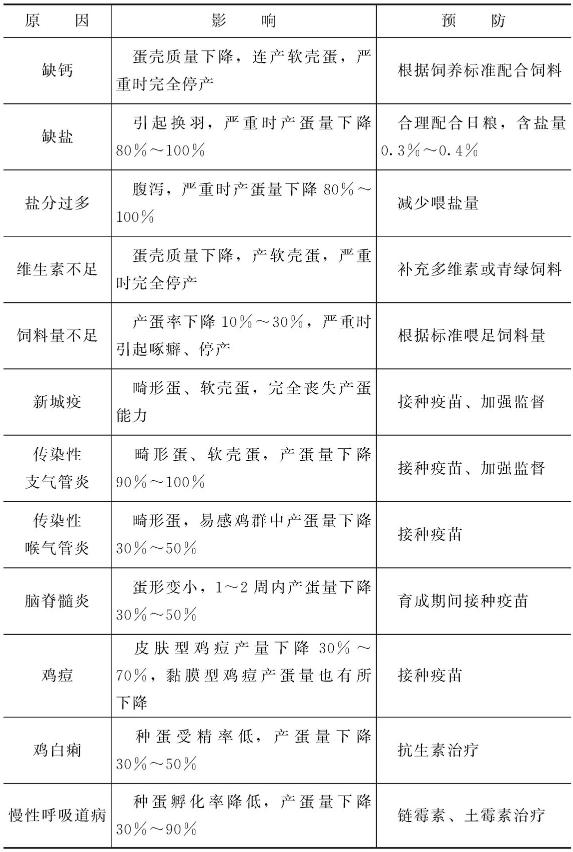
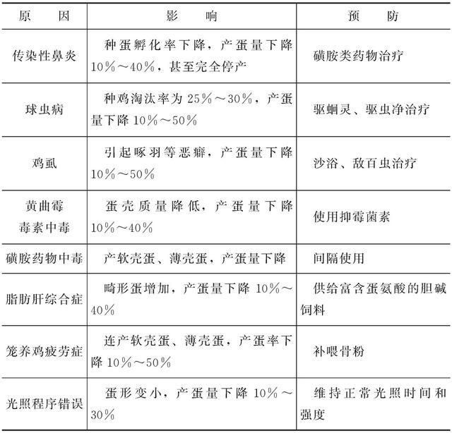
在正常饲养管理条件下,良种蛋鸡产蛋有一定的规律性。见蛋后,产蛋率迅速上升;在产蛋率达到50%(即群体开产)后的3~4周内,即进入产蛋高峰;维持一定时间后,缓慢下降。实际生产中,经常由于饲养不当、疾病感染等多种因素引起鸡群产蛋量突然下降,造成较大的经济损失。为避免这种情况发生,饲养者必须了解导致产蛋率突然下降的各种原因,以及早做好预防工作。导致产蛋率下降的原因较多,概括为表21。


2019-11-03 11:54:57 -
在正常饲养管理条件下,良种蛋鸡产蛋有一定的规律性。见蛋后,产蛋率迅速上升;在产蛋率达到50%(即群体开产)后的3~4周内,即进入产蛋高峰;维持一定时间后,缓慢下降。实际生产中,经常由于饲养不当、疾病感染等多种因素引起鸡群产蛋量突然下降,造成较大的经济损失。为避免这种情况发生,饲养者必须了解导致产蛋率突然下降的各种原因,以及早做好预防工作。导致产蛋率下降的原因较多,概括为表21。
2019-11-03 11:54:57 -
打谷
2019-11-03 11:53:10 -
一、合理改善饲养方式
1.温度因素适宜产蛋鸡的温度为18-23度,当夏季温度过高时,热应激导致鸡群采食量大幅度下降,温度越高,鸡群的采食量下降幅度越大,采食量的大幅度下降直接降低了蛋鸡的生产性能。因此,夏季天气炎热、气温高,养殖户可以在鸡舍外植树、搭遮阳网、喷洒凉水、纵向通风,降低鸡舍温度。
2.饲料因素
(1)由于夏季早晚温度相对较低,中午温度高,养殖户可以调整饲喂时间,选择在早、晚时间段进行饲喂,根据“少量多次”的原则,少添勤喂。
(2)由于夏季蛋鸡采食量减少,为确保鸡群正常的产蛋性能,可以按照“一减四增”原则,适当调整日粮比例。一减——减少日粮中的能量饲料;四增——增加蛋白质、钙含量、油脂及青绿多汁饲料。
(3)饲料或饮水中适当添加“强效维生素C”,提高蛋鸡鸡群抗应激能力,拌料添加“靓蛋多”,改善机体肠道环境,提高饲料转化率,解除亚健康,延长产蛋高峰期。
(4)可以进行料槽喷水或喂拌湿料。料槽喷水时可以在水中添加抗菌药或抗应激药,喷水量不宜过大;湿料的适口性好,可以增加鸡群的采食量,但是应注意不要过多,以防饲料变质。
3.饮水因素夏季蛋鸡食欲下降、渴欲增加,要给鸡群供应充足、干净的凉水,保证鸡群体内充足的水分,同时可以调节鸡群体温。
4.饲养密度夏季炎热高温,养殖户应尽量降低鸡舍的饲养密度,避免因密度过高导致鸡舍内氨气、二氧化碳等气体堆积。
二、正确预防鸡病鸡群由于细菌、病毒、寄生虫等原因感染腺胃炎、肠毒综合征、肠炎等鸡病时,会引起蛋鸡采食量下降、消化功能降低、粪便异常,导致鸡群生长缓慢、产蛋量下降。因此,养殖户可以在饲喂时使用“硫酸粘菌素”饮水,防治夏季鸡肠炎、肠毒综合征的发生,增加鸡群采食量,减少饲料浪费,提高饲料转化率。
2019-11-03 11:47:27 -
在正常饲养管理条件下,良种蛋鸡产蛋有一定的规律性。见蛋后,产蛋率迅速上升;在产蛋率达到50%(即群体开产)后的3~4周内,即进入产蛋高峰;维持一定时间后,缓慢下降。实际生产中,经常由于饲养不当、疾病感染等多种因素引起鸡群产蛋量突然下降,造成较大的经济损失。为避免这种情况发生,饲养者必须了解导致产蛋率突然下降的各种原因,以及早做好预防工作。导致产蛋率下降的原因较多,概括为表21。
2019-11-03 11:53:39