小学一年级,买什么牌子的书包好?

新农商网 全部 1012

小学一年级,买什么牌子的书包好?

回复

共12条回复 我来回复
  • 美食行走天下路
    美食行走天下路
    这个人很懒,什么都没有留下~
    评论

    感谢邀请,我今天才在淘宝买的迪士尼的书包

    孩子上一年级咯可不能马虎

    买一个好一点的书包

    可以背好几年哦

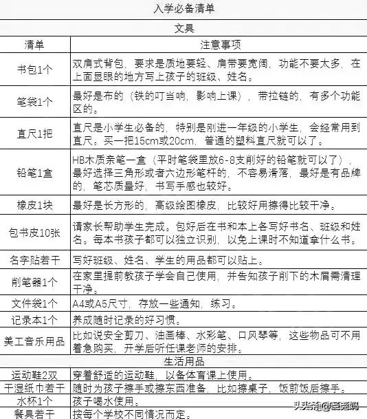
    这样一想太划算楼,顺便给你你个入学需要准备的物品清单


    2019-08-12 01:54:55 0条评论
  • Yura丸子同学
    Yura丸子同学
    这个人很懒,什么都没有留下~
    评论

    这么小的孩子,买什么牌子他不知道,知道的只能是大人!小孩子买能装书的书包就行了!结实实用即可,书包上面有他喜欢的卡通人物!

    2019-08-12 20:48:58 0条评论
  • 认真的光束bw
    认真的光束bw
    这个人很懒,什么都没有留下~
    评论

    不需要买多好的,小孩书包换得勤,记得我们小时候上学经常换书包,坏得比较快。

    2019-08-12 22:27:59 0条评论
  • 裳裳而华
    裳裳而华
    这个人很懒,什么都没有留下~
    评论

    量力而行。书包这东西,上千的也有,几十的也有,看你经济条件和预算了。

    2019-08-12 21:26:51 0条评论
  • 一同欢愉
    一同欢愉
    这个人很懒,什么都没有留下~
    评论

    实用,孩子喜欢最重要,价格不用太贵

    2019-08-12 23:39:26 0条评论
  • BJ5158
    BJ5158
    这个人很懒,什么都没有留下~
    评论

    低调的就行。

    2019-08-12 20:42:32 0条评论
  • 一同欢愉
    一同欢愉
    这个人很懒,什么都没有留下~
    评论

    实用,孩子喜欢最重要,价格不用太贵

    2019-08-12 23:39:26 0条评论
  • 北巷喵姑娘
    北巷喵姑娘
    这个人很懒,什么都没有留下~
    评论

    一定要买减负书包

    2019-08-12 23:51:34 0条评论
  • 飞天胖喵喵
    飞天胖喵喵
    这个人很懒,什么都没有留下~
    评论

    江博士,背了几天太重,换成迪卡侬得小布包,江博士留着开学第一天和放假书比较多的时候背

    2019-08-12 22:33:03 0条评论
  • 真诚香瓜eB
    真诚香瓜eB
    这个人很懒,什么都没有留下~
    评论

    我们刚好五月份去迪士尼,就顺便给孩子买的

    2019-08-12 20:21:14 0条评论
  • 萤火虫vvv
    萤火虫vvv
    这个人很懒,什么都没有留下~
    评论

    牌子无所谓,关键要能装,轻便。不要买有轮子的,因为好多学校不允许,又重有容易出安全事故。太大也不好,抽屉里装不进。

    2019-08-12 18:45:58 0条评论
  • 摇滚V
    摇滚V
    这个人很懒,什么都没有留下~
    评论

    LV就行,别的咱也买不起啊

    2019-08-12 21:53:00 0条评论