对于“腾讯视频优酷爱奇艺联合倡议抑制高片酬,建立劣迹演员名单库”这件事,大家怎么看?
对于“腾讯视频优酷爱奇艺联合倡议抑制高片酬,建立劣迹演员名单库”这件事,大家怎么看?
-
自己一手炒起来的天价片酬,如今承受不了成本压力和观众口碑压力,又发表联合声明进行抵制,这多么有讽刺感啊。
腾讯当年就以300万一集的价格购进了《芈月传》,如今又和优酷联合用900万一集的价格买进了《如懿传》。
此前《琅琊榜2》的单集价格也高达800万,《择天记》750万。
明明演员天价片酬是视频网站自己原因接盘,如今又要喊贵,太讽刺了,我一点都不同情,反正我又不充会员。

现在明星的片酬确实是失控了,单个明星的片酬就动不动上亿元,一整部戏的成本不过两三亿元,一个人就占了三分之一甚至一半,这叫导演拿什么好好打磨剧本、做好后期,能出产高品质作品才怪呢。

更可气的是很多演员本身演技不行,还没有职业道德和素养,不按时出工、不尊重剧组其他工作人员,还喜欢扎戏、用替身拍戏,甚至要抠图来完成外景戏或难度高的戏。
导演在拍摄现场都没有话语权,如何能导出好作品?
如今观众不满情绪在膨胀,对鲜肉演员的追捧热情降低,视频网站自然要顺势而为,还能降低自己的版权采购成本,既做了好人又得到了利益,何乐而不为?
简单问题专业回答,专业问题趣味回答。欢迎关注:影迷也疯狂。
2018-04-06 10:11:49 -
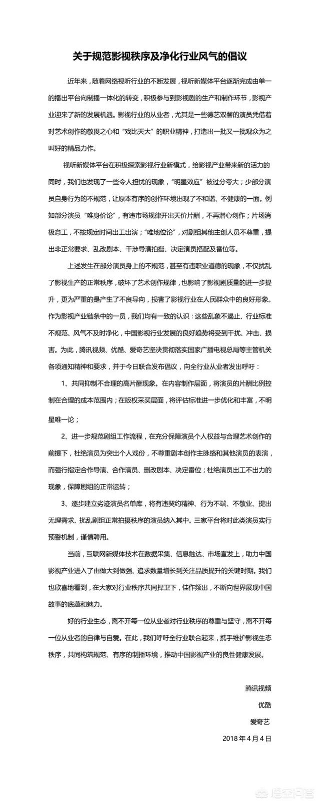
今日腾讯,优酷和爱奇艺三大视频网站联合发布倡议书,称部分演员有违市场规律开出高价片酬,片场消极怠工,不潜心创作,不按出演时间演出,乱改剧本,对剧组工作人员不尊重(耍大牌),干涉导演拍摄。倡议书呼吁全行抵制演员不合理高片酬现象,并逐步建立劣迹演员名单库。

首先我们先来看看过高片酬的演员出演的电影电视剧在市场上带来了怎样的影响。简单来说一位演员的单集片酬就高达几十万(甚至更高)占到制作费的五成。一部影视剧的形成与盈利都是环环相扣的,一个演员的片酬就要占去五成,那么后果就是质量的缩水。于是“替身”“抠图”等频频出现,对中国影视产业带来重大影响。


其次,一个明星有话题性就有知名度,有知名度就影响市场,这种影响力褒贬参半。有甚者会自己制造话题性来提高自己的知名度,名气是有了,演技却毫无进展,其结果就是用一张漂亮的面容称门面(所谓的小鲜肉,小鲜花现象越来越多,越来越严重。)明星有了名气,不在乎有没有演技就去抬高片酬,而制片方又想利用这些明星的知名度去赚钱,久而久之影视业的质量就下来了。

就像是一座建筑的建成,投资商想赚钱,承包商也想赚钱,那么怎么办呢?只能在建筑材料和最低工作人员身上想办法,其结果可想而知。所以这三大视频网站的决定我肯定是支持的,你们认为呢?记得在评论区讨论哦!
2018-04-05 11:08:29 -
本是竞争关系的三家公司,能够联合起来发表声明以营造良好的行业氛围,让我们看到了三家公司的不凡格局,以及维护行业健康发展的企业责任感,使命感。腾讯视频隶属于腾讯集团,优酷是阿里旗下的公司,爱奇艺是百度旗下的公司,BAT巨头一出手,便知有没有。
在胖丫看来,这三个视频平台发表这责声明,一定会对影视圈的不良现象有所遏制,原因有下:
对于刚出道的演员来说,这些视频平台加大了他们触电的几率,这些演员聪明一点也知道恪守本分,遵守职业道德,不要自砸饭碗。
相比接到刘江、孔笙、郑晓龙、张黎等这类知名导演的戏,接到这些视频平台自制剧的门槛更低,而且成功的可能性也不小。去年,爱奇艺的自制剧《河神》可就使李现这个以前名不见经传的新生代演员圈粉无数。

下方评论区见(๑• . •๑)
2018-05-08 10:00:09 -
我觉得此观点有点绝对,一刀切不公平。
对于像孙俪娘娘、李雪健老师这样国宝级既有演技又对每部戏兢兢业业的那就应该享受高片酬才对得起他们付出的辛苦,可以有高片酬但是要和演员本身的本领、演技、努力相配比。
而对于一些劣质演员建立劣质演员名单库是一种一棒子打死的行为,明星也是人,演员也要有成长的空间,像我们初入职场,上司布置下任务我们都不会,可是一个月一年之后我们不也游刃有余任务对我们而言犹如张飞吃豆芽——小菜一碟。演员开始的时候,可以说有很多瑕疵和不足都应该谅解,期待他们越来越好。但是不接受十年如一日地劣质下去,比这种更让人无法接受的是某些凭借自己有商业价值向导演漫天要价关键是演技不怎么样又不认真对剧本以及对戏也就说不过去了。
综上所述,可以接受高片酬但希望高片酬能在演员的努力和演技成正比。不赞成建立劣质演员名单库,给演员成长空间,但拒绝劣质演员高片酬。
2018-04-05 20:44:24 -
支持。中国现在很多三观不正的人和事,都拜一些无耻的艺人拍的无良影视作品所赐。什么流量明星,都是些拿钱多作品差的动物级别的所谓“演员。”希望改变这一现象,把多给他们的那些钱省下来,用在影视制作其它方面,多出精品。
2018-04-05 11:29:19 -
支持。中国现在很多三观不正的人和事,都拜一些无耻的艺人拍的无良影视作品所赐。什么流量明星,都是些拿钱多作品差的动物级别的所谓“演员。”希望改变这一现象,把多给他们的那些钱省下来,用在影视制作其它方面,多出精品。
2018-04-05 11:29:19